Product Summary
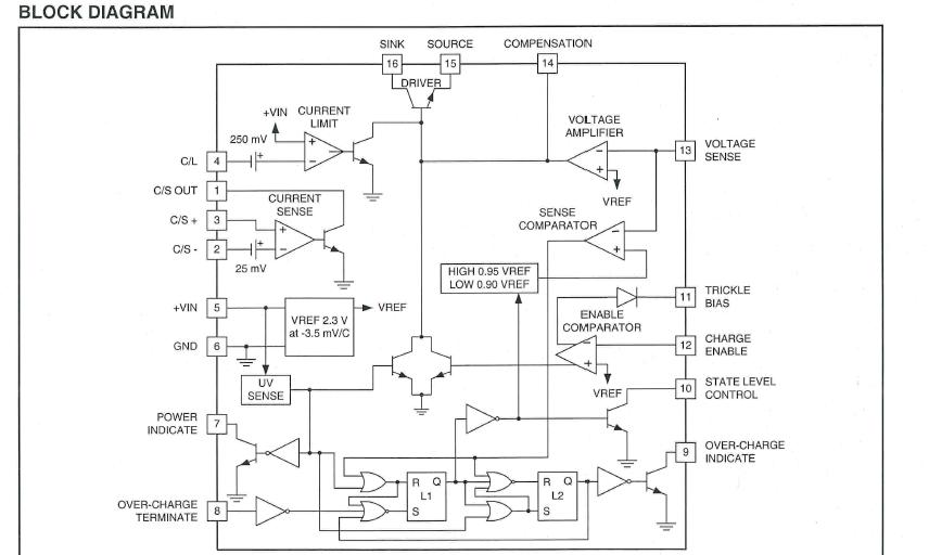
The UC3906DW is a battery charger controller. The UC3906DW contaions all of the necessary circuity to optimally control the charge and hold cycle for sealed lead-acid batteries. Optimum charging conditions are maintained over an extended temperature range with an internal reference that tracks the nominal temperature characteristics of the lead-acid cell. A typical standby supply current requirement of only 1.6mA allows these ICs to predictably monitor ambient temperatures. The features of the UC3906DW include a supply under-voltage sense circuit with a logic output to indicate when input power is present. In addition the over-charge state of the UC3906DW can be externally monitored and terminated using the over-charge indicate output and over-charge terminate input.
Parametrics
UC3906DW absolute maximum ratings: (1)supply voltage (+VIN): 40V; (2)open collector output voltages: 40V; (3)amplifier and comparator input voltage: -0.3 to 40V; (4)over-charge terminate input voltage: -0.3 to 40V; (5)current sense amplifier output current: 80mA; (6)other open collector output currents: 20mA; (7)trickle bias voltage differential with respect to VIN: -32V; (8)tricke bias output current: -40mA; (9)driver current: 80mA; (10)power dissipation at TA=25℃: 1000mW; (11)power dissipation at TC=25℃: 2000mW; (12)operating junction temperature: -65 to 150℃; (13)storage temperature: -65 to 150℃; (14)lead temperature (soldering, 10seconds): 300℃.
Features
UC3906DW features: (1)optimum control for maximum batter ycapacity and life; (2)internal state logic provides three charge states; (3)precision regerence tracks battery requirements over temperature; (4)controls both voltage and current at charge output; (5)system interface frunctions; (6)typical standby supply current of only 1.6mA.
Diagrams

| Image | Part No | Mfg | Description | ![]() |
Pricing (USD) |
Quantity | ||||||||||||
|---|---|---|---|---|---|---|---|---|---|---|---|---|---|---|---|---|---|---|
![]() |
![]() UC3906DWG4 |
![]() Texas Instruments |
![]() Battery Management Lead-Acid Linear Charge Mngt IC |
![]() Data Sheet |
![]()
|
|
||||||||||||
![]() |
![]() UC3906DWTRG4 |
![]() Texas Instruments |
![]() Battery Management Lead-Acid Linear Charge Mngt IC |
![]() Data Sheet |
![]()
|
|
||||||||||||
![]() |
![]() UC3906DWTR |
![]() Texas Instruments |
![]() Battery Management Lead-Acid Linear Charge Mngt IC |
![]() Data Sheet |
![]()
|
|
||||||||||||
![]() |
![]() UC3906DW |
![]() Texas Instruments |
![]() Battery Management Lead-Acid Linear Charge Mngt IC |
![]() Data Sheet |
![]()
|
|
||||||||||||
(China (Mainland))









