Product Summary
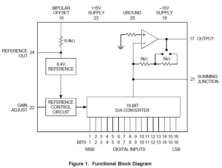
The DAC-HP16BMC is a resolution hybrid digital-to-analog converter with voltage outputs. The device has 16-bit binary resolution with ±0.003% integral nonlinearity. The DAC-HP16BMC is self-contained, including a low-tempco Zener reference circuit and an output amplifier, in a miniature 24-pin DDIP package. The DAC-HP16BMC offers both unipolar and bipolar modes with outputs of 0 to +10V and ±5V respectively. This eliminates code dependent ground currents by routing currents from the positive supply to the internal ground node as determined by the R-2R ladder network. The DAC-HP16BMC for the on-board amplifier track the ladder network resistors, enhancing temperature stability and performance. The excellent tracking of the resistors results in tempcos for differential nonlinearity, gain and zero of ±2, ±15 and ±5ppm/℃ max, respectively.
Parametrics
DAC-HP16BMC absolute maximum ratings: (1)Positive Supply, Pin 23: +18V; (2)Negative Supply, Pin 19: –18V; (3)Digital Input Voltage, Pins 1–16: +5.5V; (4)Output Current, Pin 17: ±20mA; (5)Lead Temperature (soldering, 10s): 300℃.
Features
DAC-HP16BMC features: (1)16-Bit resolution; (2)3 Output voltage ranges; (3)±15ppm/℃ maximum gain tempco; (4)Integral nonlinearity error ±0.003%FSR, max; (5)14 Bits monotonic from +10 to +40℃; (6)High-reliability MIL-STD–883 models available.
Diagrams

![]() |
![]() DAC-08BC |
![]() Murata Power Solutions |
![]() DAC (D/A Converters) Digital to Analog Converter |
![]() Data Sheet |
![]() Negotiable |
|
||||
![]() |
![]() DAC-330 |
![]() Murata Power Solutions |
![]() DAC (D/A Converters) Digital to Analog Converter |
![]() Data Sheet |
![]() Negotiable |
|
||||
![]() |
![]() DAC-341 |
![]() Murata Power Solutions |
![]() DAC (D/A Converters) Digital to Analog Converter |
![]() Data Sheet |
![]() Negotiable |
|
||||
![]() |
![]() DAC-608C |
![]() Murata Power Solutions |
![]() DAC (D/A Converters) Digital to Analog Converter |
![]() Data Sheet |
![]() Negotiable |
|
||||
![]() |
![]() DAC-8221 |
![]() Other |
![]() |
![]() Data Sheet |
![]() Negotiable |
|
||||
![]() |
![]() DAC-8516 |
![]() Other |
![]() |
![]() Data Sheet |
![]() Negotiable |
|
||||
(China (Mainland))









