Product Summary
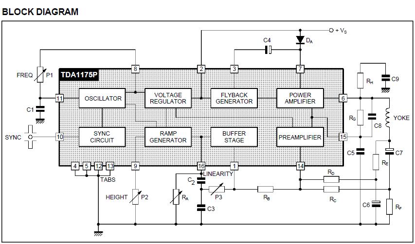
The TDA1175P is a monolithic integrated circuit in POWER DIP16 plastic package. The TDA1175P is intended for use in black and white and colour TV receivers. Low-noise makes this device particularly suitable for use in monitors. The functions incorporated include synchronization circuit, oscillator and ramp generator, high power gain amplifier, flyback generator, voltage regulator.
Parametrics
TDA1175P absolute maximum ratings: (1)Vs, Supply Voltage at Pin 2: 35 V; (2)V6, V7, Flyback Peak Voltage: 60 V; (3)V14, Power Amplifier Input Voltage: +10V – 0.5V; (4)Io, Output Peak Current (non repetitive) at t = 2ms: 2 A; (5)Io, Output Peak Current at f = 50Hz, t 3 10ms: 2.5 A; (6)Io, Output Peak Current at f = 50Hz, t > 10ms: 1.5 A; (7)I3, Pin 3 DC Current at V6 < V2: 100 mA; (8)I3, Pin 3 Peak to Peak Flyback Current for f = 50Hz, tfly 3 1.5ms: 1.8 A; (9)I10, Pin 10 Current: ± 20 mA; (10)Ptot, Power Dissipation: 4.3W at Ttab = 90℃; 1W at Tamb = 70℃ (free air); (11)Tstg, Tj, Storage and Junction Temperature: – 40, + 150℃.
Features
TDA1175P features: (1)complete vertical deflection system; (2)low noise; (3)suitable for high definition monitors; (4)ESD protected.
Diagrams

| Image | Part No | Mfg | Description | ![]() |
Pricing (USD) |
Quantity | ||||||||||||
|---|---|---|---|---|---|---|---|---|---|---|---|---|---|---|---|---|---|---|
![]() |
![]() TDA1175P |
![]() STMicroelectronics |
![]() Video ICs Low Noise Vert Defl |
![]() Data Sheet |
![]() Negotiable |
|
||||||||||||
| Image | Part No | Mfg | Description | ![]() |
Pricing (USD) |
Quantity | ||||||||||||
![]() |
![]() TDA1001B |
![]() Other |
![]() |
![]() Data Sheet |
![]() Negotiable |
|
||||||||||||
![]() |
![]() TDA1001BT |
![]() Other |
![]() |
![]() Data Sheet |
![]() Negotiable |
|
||||||||||||
![]() |
![]() TDA10021HT |
![]() Other |
![]() |
![]() Data Sheet |
![]() Negotiable |
|
||||||||||||
![]() |
![]() TDA10025HN/C1,518 |
![]() NXP Semiconductors |
![]() Modulator / Demodulator Dual Cable (QAM) Demodulator |
![]() Data Sheet |
![]()
|
|
||||||||||||
![]() |
![]() TDA10025HN/C1,551 |
![]() NXP Semiconductors |
![]() Modulator / Demodulator DUAL CBL DEMODULATOR |
![]() Data Sheet |
![]()
|
|
||||||||||||
![]() |
![]() TDA10025HN/C1,557 |
![]() NXP Semiconductors |
![]() Modulator / Demodulator DUAL CBL DEMODULATOR |
![]() Data Sheet |
![]()
|
|
||||||||||||
(China (Mainland))










