Product Summary
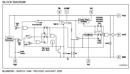
The UCC2804DTR is a low-power BiCMOS current-mode PWM, which is a kind of high-speed, low-power integrated circuit. It contains all of the control and drive components required for off-line and DC-to-DC fixed frequency current-mode switching power supplies with minimal parts count. The UCC2804DTR offers the added features of internal full-cycle soft start and internal leading-edge blanking of the current-sense input.
Parametrics
UCC2804DTR maximum ratings: (1)VCC Voltage: 12.0V; (2)VCC Current: 30.0mA; (3)OUT Current: ±1.0A; (4)OUT Energy (Capacitive Load):20.0μJ; (5)Analog Inputs (FB, CS): –0.3V to 6.3V; (6)Power Dissipation at TA < +25℃ (N or J Package):1.0W; (7)Power Dissipation at TA < +25℃ (D Package): 0.65W; (8)Power Dissipation at TA < +25℃ (L Package): 1.375W; (9)Storage Temperature Range: –65℃ to +150℃; (10)Lead Temperature (Soldering, 10 Seconds): +300℃.
Features
UCC2804DTR features: (1)100μA Typical Starting Supply Current; (2)500μA Typical Operating Supply Current; (3)Operation to 1MHz; (4)Internal Soft Start; (5)Internal Fault Soft Start; (6)Internal Leading-Edge Blanking of the Current Sense Signal; (7)1 Amp Totem-Pole Output; (8)70ns Typical Response from Current-Sense to Gate Drive Output; (9)1.5% Tolerance Voltage Reference.
Diagrams

| Image | Part No | Mfg | Description | ![]() |
Pricing (USD) |
Quantity | ||||||||||||
|---|---|---|---|---|---|---|---|---|---|---|---|---|---|---|---|---|---|---|
![]() |
![]() UCC2804DTR |
![]() Texas Instruments |
![]() Current Mode PWM Controllers Low-Power BiCMOS Current-Mode PWM |
![]() Data Sheet |
![]()
|
|
||||||||||||
![]() |
![]() UCC2804DTR/81221 |
![]() Texas Instruments |
![]() Current Mode PWM Controllers Lo-Pwr BiCMOS Crnt Mode PWM |
![]() Data Sheet |
![]() Negotiable |
|
||||||||||||
![]() |
![]() UCC2804DTRG4 |
![]() Texas Instruments |
![]() Current Mode PWM Controllers Low-Power BiCMOS Current-Mode PWM |
![]() Data Sheet |
![]()
|
|
||||||||||||
![]() |
![]() UCC2804DTR/81260G4 |
![]() Texas Instruments |
![]() Current Mode PWM Controllers Lo-Pwr BiCMOS Crnt Mode PWM |
![]() Data Sheet |
![]() Negotiable |
|
||||||||||||
![]() |
![]() UCC2804DTR/81260 |
![]() Texas Instruments |
![]() Current Mode PWM Controllers Lo-Pwr BiCMOS Crnt Mode PWM |
![]() Data Sheet |
![]() Negotiable |
|
||||||||||||
(China (Mainland))









